1、绿电直供产生背景,应对欧盟电池法案新路径
2023年8月《欧盟电池与废电池法》(以下简称“欧盟新电池法”)生效后,从2024年7月起,在欧盟市场销售的动力电池以及工业电池必须申报产品碳足迹,这将成为国产电动车电池出口至欧盟的一大挑战。2024年4月30日,欧盟在新电池法的配套细则《电动车电池碳足迹计算规则草案及附件》中进一步明确了电动车电池碳足迹计算规则,动力电池企业无法通过购买绿证等能源属性证书或者签署PPA购买绿色电力来降低电力消费的碳足迹。在此背景下,作为更贴合“直连电力”计算模型的“绿电直供”模式成为了关注焦点,有望成为破解当前困局的新路径。
欧盟认可的两种电力碳足迹计算模型

电池生命周期的能耗主要源自电力,直接导致电力产生的碳排放成为决定电池碳足迹的关键因素。根据行业估算,电力碳足迹约占电池总碳足迹的70%。若按“国家平均电力消费组合”方法评估,一国发电的能源结构将直接影响该数值的高低,鉴于我国以火力发电为主的现状(如图1所示)将致使国产电池的碳足迹评估面临不利局面。根据运输与环境(T&E)发布的《欧洲电池工业蓝图》显示,欧洲制造电池的碳排放可能比中国制造的电池低60%,仅此一项标准就足以将国产电池挡在其大门之外。值得注意的是,该规则草案反映欧盟对电力溯源的基本原则与立场,一旦该标准得以实施,其适用范围将跨越电池领域,广泛应用于各类产品碳足迹标准中,将全局性地影响中国产品的国际竞争力。

为有效应对欧盟政策影响绿电直供可满足企业对可物理溯源绿电的需求,江苏省开展了绿电直连技术方案研究,因地制宜打造绿电直连项目,创新绿色电力接网供应机制,降低产品碳排放,提升企业竞争力。
2024年伊始,吉林省人民政府办公厅日前印发《关于促进吉林省新能源产业加快发展若干措施的通知》,通知指出:支持新能源直供模式试点项目建设。支持10亿元投资以上的项目采取“自发自用为主、少量余电上网”方式开展直供模式试点。吉林省的相关支持文件,也进行了国内绿电直供新模式的政策探索,成为突破绿色贸易壁垒的先手棋,关键招!
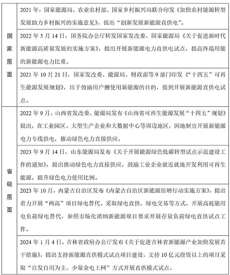
2、“绿电直供“的政策起源发展
实际上,早在2021年,国家便前瞻性地提出了绿电直供的相关概念,并有多个省份响应出台支持政策(详见表2)。然而,尽管政策春风频吹,实际落地并成功运营的绿电直供项目却依然屈指可数,其发展进程远远未达预期。近年国家与省级层面支持“新能源直供电”相关政策(不完全汇总)
国家发展改革委等三部门印发《国家数据基础设施建设指引》,其中提到,加强大型风光基地和算力枢纽节点协同联动,把绿色电力转换成绿色算力。探索绿电直供新模式,有序开展绿电、绿证交易。
3、“绿电直供”的定义与优势,与隔墙售电的区别联系
“绿电直供”是指通过分布式新能源项目直接向工业园区、农业产业园等提供绿色电力,实现能源生产与消费的直接对接。此模式不仅有助于降低企业碳排放,满足绿色发展需求,更能在碳排放核算中直接体现新能源的环境价值,是国际规则下减少争议、提升竞争力的有效手段。在传统电网架构下,由于电力的同质性特征,电力来源(无论是传统燃煤还是可再生能源)在传输过程中往往难以从电网侧和用户侧明确区分。而“绿电直供”模式则打破了这一局限,通过直接供应新能源电力的方式,使得碳排放核算变得简单明了,直接体现了新能源对环境的正面贡献,符合多数国际规则的要求,减少了因电力来源模糊而可能产生的争议。
绿电直供并不等同于隔墙售电,但两者在某些情况下可以重叠。绿电直供不一定是隔墙售电,但在特定条件下(如地理位置相近),绿电直供可以算作隔墙售电的一种形式。
关键点:
绿电直供:指可再生能源发电企业直接向用户供电,强调电力的绿色属性,用户可以是任何类型,且不一定需要与发电企业地理位置相近。
隔墙售电:指发电企业与用户在物理位置上相邻或相近,通过电网设施直接供电,通常适用于工业园区等场景,且不限定电源类型。
关系:
如果绿电直供的发电企业与用户地理位置相邻或相近,且通过电网设施直接供电,那么这种绿电直供可以视为隔墙售电的一种形式。但如果绿电直供的用户与发电企业距离较远,或通过复杂的电网传输,则不属于隔墙售电。
四、绿电直供落地,隔墙售电照进现实!
之前长时间处于试验阶段但始终未能切实落地实施的 “隔墙售电” 政策,随着绿电直供的落地看到希望!虽然绿电直供不完全是隔墙售电,但可以算作隔墙售电的一种形式,起了探索作用。
所谓的 “隔墙售电”,其实就是许可分布式光伏发电项目直接将电力销售给邻近的用户,而无需借助于大型电网。一旦这一政策得以实施,不但能够大幅度削减分布式光伏的运营成本,提高其经济收益,而且还能够有效地推动新能源在当地的消纳,降低电力在传输期间的损耗以及排放。
实际上,全国人大始终对分布式光伏未来的发展态势满怀期望。正因如此,在十四届全国人大第二次会议期间,曾向国家能源局提交了第 4179 号建议。而在2024年 7 月,国家能源局在回复全国人大的过程中明确指出,将会顺应 “隔墙售电”、源网荷储一体化等全新模式的发展潮流,联合相关方面一同研究并完善能够促进新能源就近消纳的有关价格机制。
从分布式能源自身所具备的特性来讲,其相较于集中式在就地平衡以及就近消纳方面更具有先天的优越性。所以,隔墙售电与绿色电力的直接供应,毫无疑问是分布式达成就地平衡以及就近消纳的有效探索途径。
回顾到 2017 年 10 月底,国家发改委与国家能源局联合印发了《关于开展分布式发电市场化交易试点的通知》,其目的在于激励分布式光伏项目踊跃参与到市场化交易当中,达成电力的就近销售,也就是人们通常所说的 “隔墙售电”。
尽管政策的导向十分明确清晰,然而在各个省份的试点实践过程中,隔墙售电的推进却遭遇重重困难,其中一个极为关键的阻碍就是其实现的模式以及具体的操作方式都未曾得到清晰的界定。
“绿电直供” 的落地,也就是借助建立新能源直连机制,来增加企业的绿色电力供给。具体而言,“绿电直供” 的操作模式是指在工业企业以及工业园区内部构建智能微电网,可将周边分布新能源发电系统接入其中,进而使得新能源电力能够直接销售给这些工业用户,以此实现 “隔墙售电”
绿电直连需补偿电网
绿电直连之所以意义重大,因为它是潜力巨大的新能源消纳新方式,如果试验成功,将改变千千万万个新能源项目的前途命运。
同时,绿电直连对整个电力系统,尤其是对大电网的触动会特别大,堪称“牵一发而动全身”。因而,绿电直连这件事要做成功,非常的不容易。
不管哪个省份将绿电直连全面铺开,都需要对大电网的存量利益进行有效补偿,甚至需要用政策赎买的方式去换取大电网对绿电直连的配合与支持,否则难度很大。
众所周知,光伏发电是出了名的“垃圾电”,没办法24小时全天候独立供电。工业负荷多是24小时连续不间断负荷,且用电量巨大,江苏、河南的绿电“点对点”直连,无法全天候独立供电,还是需要从大电网接入其他电源。
大电网为绿电直连配备备用电源,是有成本的,输电网、配电网等输配电基础设施的建设,备用的火电电源成本,都需要有人分摊。如果绿电直连仅仅享受风光电“点对点”直达用户的便利,却不去分摊高昂的系统费用,那既不现实,也不公平。
因而,现实可行的绿电直连,必须考虑系统费用分摊,必须对电网基础设施建设成本做出补偿,为煤电等支撑性电源的调节服务付费。舍此就不会有全面铺开的可能。
